跳到主要內容區
您的瀏覽器不支援JavaScript功能,若網頁功能無法正常使用時,請開啟瀏覽器JavaScript狀態
機械工程系
漢堡鈕選單
English
回首頁
回亞東首頁
回工程學院
後台管理
菜單
漢堡鈕選單
115學年度機械系產學攜手專班
系所簡介
系所簡介
系所特色
機械系平面圖
系所教育目標
學生核心能力
學生核心能力與教育目標之關聯性
職涯徑路圖
師資介紹
師資簡介
機械系職員
課程資訊
課程總表
課程地圖
產學攜手專班課程總表
教學資源
機械系學生出路
專題研究
校外實習
實驗室設備
機械系相關法規
其他資訊
相關連結
專業證照認列
Q&A
傑出校友
校友連結
首頁
公告
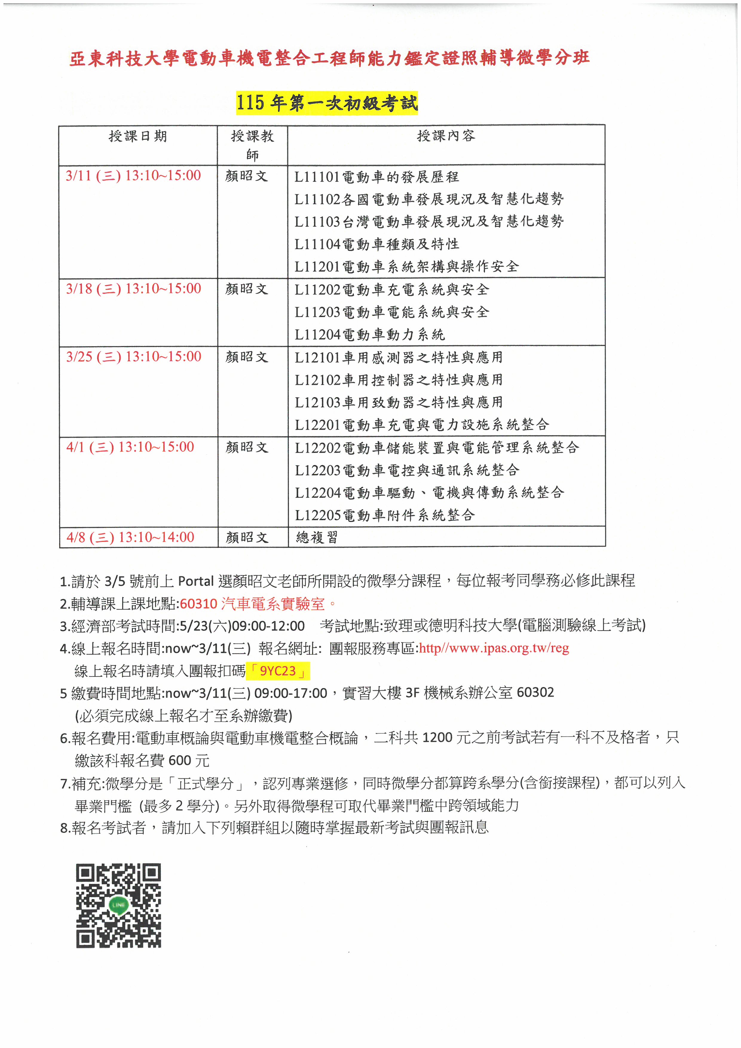
iPAS115年第一次電動車證照輔導班課表(含證照報名資訊)
瀏覽數:
友善列印
登入成功
Close (Esc)
Share
Toggle fullscreen
Zoom in/out
Previous (arrow left)
Next (arrow right)